文 章
投 稿
网 站
地 图
首页 >教育资讯 > 正文

专升本考试大纲(专升本考试大纲什么时候出来)

导读:本文是来自四川省达州市的网友投稿,由编辑发布关于专升本考试大纲(专升本考试大纲什么时候出来)的内容介绍

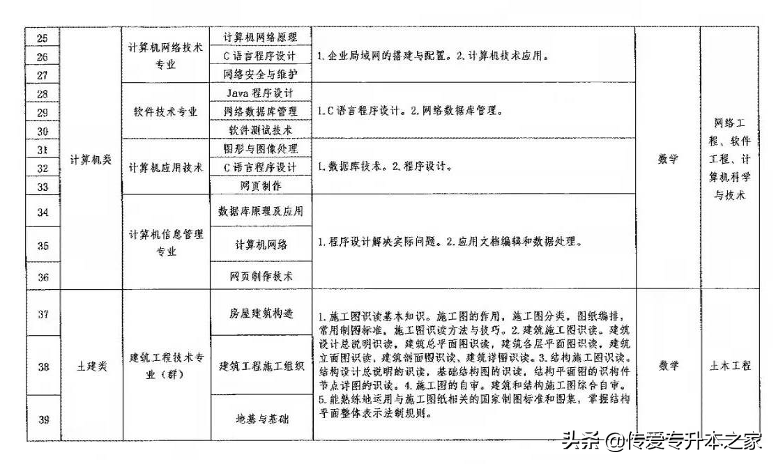
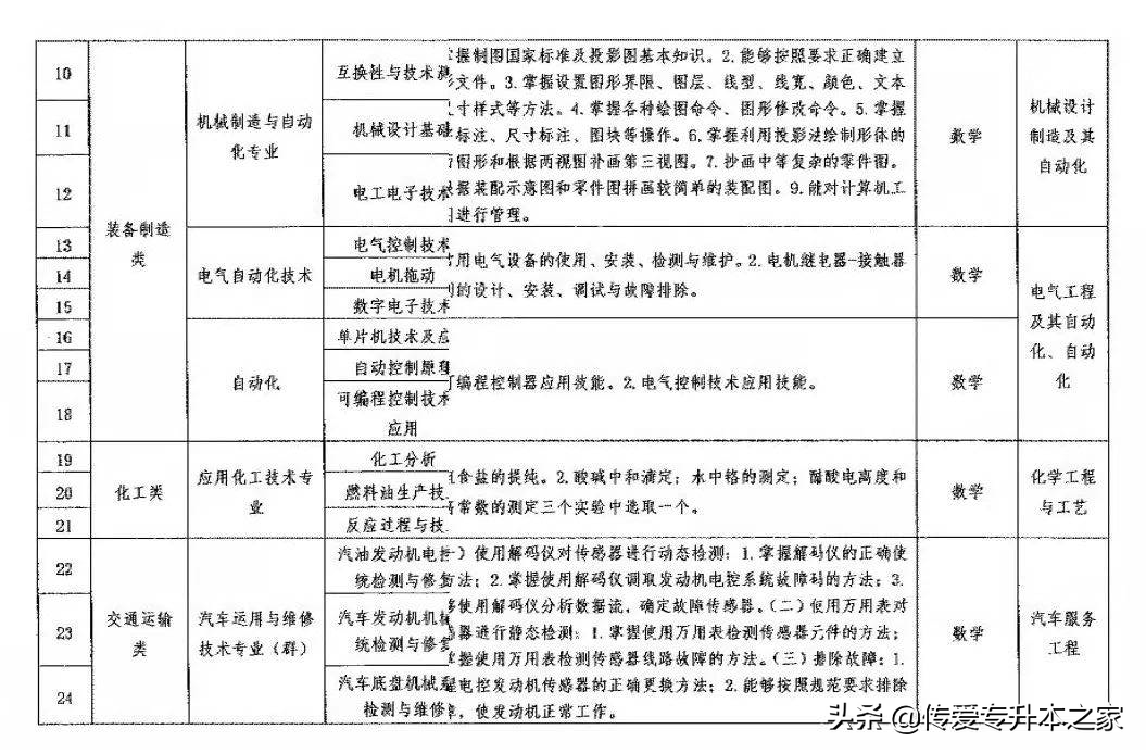
辽宁省教育厅已公布2022年辽宁专升本专业综合课考试科目和技能考核要点的通知,“传爱专升本之家”已经帮大家整理好了具体内容,大家一起来看看吧!

2022年辽宁专升本专业课考试大纲公布

2022年辽宁专升本专业课考试大纲公布

2022年辽宁专升本专业课考试大纲公布

2022年辽宁专升本专业课考试大纲公布

以上就是2022年辽宁专升本专业课考试大纲公布!的内容,大家想了解专升本考试资讯可在下方留言,后续会给大家整理相关内容,

猜你喜欢

怀化学院专升本(怀化学院专升本官网2022)

专升本考试大纲(专升本考试大纲什么时候出来)

天津专升本院校(天津专升本院校名单专业)

本文来自四川省达州市的网友投稿,由天天教育网育 编辑人员上传,请勿转载!
本文网址:http://jzshengedu.com/jiaoyu/35957.html
声明:该文观点仅代表作者本人,天天教育网系信息发布平台,仅提供信息存储空间服务。

返回首页,查看更多>>

上一篇: 专升本怎么报名(专升本怎么报名啊是自己报还是在学校报)

下一篇: 自制力差、拖延能学好商业插画吗?头部机构用陪伴给出答案

网友评价

来自浙江省丽水市的热心网友评价:

太美了吧!!!!你真可爱!!!

2194

来自江苏省江阴市的热心网友评价:

转发了

2194

来自黑龙江省牡丹江市的热心网友评价:

老司机带带我

2194

来自新疆维吾尔自治区阿拉尔市的热心网友评价:

啊舍不得啊

2194

来自安徽省宿州市的热心网友评价:

做个记号

2194
看了这篇文章的人还看了:
推荐阅读
  • 语文作文万能句(语文作文万能句子开头)

    语文作文万能句(语文作文万能句子开头)

    作文用多少万能句会被认为是模板死?老师,作文用多少万能句会被认为 所谓“万能句”本身就是极有争议的。万能,无非就是不管什么文章都可以套用。越万能,就越有可能和题目本身的场景不具备直接相关性。事实上,...

  • 2022年英国留学一年费用(2022年英国留学读硕费用)

    2022年英国留学一年费用(2022年英国留学读硕费用)

    英国大学本科学制3年(医学除外),硕士学制最短1年,本硕连读最短4年毕业,但是,英国留学申请途径多种,不同的途径本硕连读留学时长不同,总花费也有高有低,一起来看看有哪些英国留学途径,哪条途径留学总花费...

  • 公务员考试报名入口(公务员考试报名入口官网)

    公务员考试报名入口(公务员考试报名入口官网)

    [闽南网]海南省公务员网上报名管理系统2019年公务员考试报名时间即将到了,很多考生可能还没报名完成,还没报名的考生一定要抓紧时间报名,今年的报名截止到26日,不要错过了。2019年海南公务员考试录用...

  • 江苏省公务员考试报名(江苏省公务员考试报名时间2022)

    江苏省公务员考试报名(江苏省公务员考试报名时间2022)

    2022江苏省考报名进入后期,报名截止11月8日下午16点!由于今年是首次采用了色块显示各职位报名成功人数区间,小编首先来为大家科普一下:0-2人显示蓝色、3-50人显示黄色、51人及以上显示红色。各...

  • 有四种人不适合考研(现在最牛的考研机构)

    有四种人不适合考研(现在最牛的考研机构)

    争做四种人是哪四种   一是要做信仰坚定的“明白人”。信仰是共产党人的政治灵魂,是精神支柱。“没有理想信念,理想信念不坚定,精神上就会缺钙,就得软骨病”。所以,作为共产党员,必须时刻警醒,时时铭记,...

  • 天津专升本院校(天津专升本院校名单专业)

    天津专升本院校(天津专升本院校名单专业)

    天津农学院发布了天津农学院2022年高职升本科招生计划以及2022年天津农学院高职升本科跨专业报考范围!2022年天津农学院专升本招生专业为7个,新增专业为软件工程专业,与天津市大学软件学院联合办学,...

  • 四川公务员考试真题

    四川公务员考试真题

    近期四川选调生省考成绩已出预计在明后天开始出面试名单!普通公务员,定向预计在4月27-29日出成绩(4月下旬)排名在5月9日公布省考面试时间:5月20日-22日面试前10天进行复审预计面试备考周期在1...

  • 专升本是统招吗(专升本不是统招吗)

    专升本是统招吗(专升本不是统招吗)

    伴随着各大高校的积极扩招,应届生数量可谓是一年比一年多,于是每当到毕业季,都会有大批本科毕业生进入求职市场。据不完全统计,2021年走向市场的“职场新人”有909余万人,而其中172万毕业生都存在着求...

  • 幼儿教育方式和方法(幼儿教育提问的方式有哪几种)

    幼儿教育方式和方法(幼儿教育提问的方式有哪几种)

    幼儿教育的方法是什么? 她还会和女儿一起看樱桃小丸子,跟女儿一起买零食吃,这个女孩在她们班里面是所有孩子都羡慕对象,她也觉得特别幸福 幼儿教育方法要怎么做? 21世纪的今天,全世界有识之士都...

  • 陕西公务员考试论坛(陕西公务员考试成绩查询)

    陕西公务员考试论坛(陕西公务员考试成绩查询)

    澎湃新闻 综合报道近日西安发生的本土疫情引发关注昨天(22日)深夜“西安发布”公号发布消息:西安第二轮全员核酸共发现阳性人员127例在当天的发布会上相关负责人介绍经过综合研判当前疫情防控形势依然复杂严...